随着大众健康意识不断提高,肠道健康已成为重点关注问题。
2020年世界卫生组织国际癌症研究机构(IARC)发布的全球最新癌症负担数据显示,中国患结直肠癌的患者数量直接跃居第二,便秘正在成为可怕的潜藏杀手。
益生菌是保护肠道的有力外援军,在经历益生菌、益生菌+益生元的产品迭代后,国际上先进的益生菌市场正在形成由后生元所主导的益生菌新体系。
对此,国际著名肠道及神经科学专家Paul Bertrand教授曾表示:未来益生菌健康将进入后生元(Postbiotics)时代,因为细菌代谢物是调节人体肠道健康最直接的物质。
后生元高效率的免疫激活特性,能够打造有利于好菌定殖和生长的肠道环境,改善菌群失衡,让益生菌更好发挥应有的功效。
什么是后生元?
后生元是益生菌经加工处理后的益生菌代谢物成分统称,包括菌体与代谢产物。日本研究证实,经过筛选的后生元,增强免疫能力优于原活菌,即使经由高温作用或肠胃消化液处理,仍保有高度生理活性。
后生元的优势?
后生元因为分子小,具有良好的吸收性、代谢性和机体分布性。可透过肠道黏膜快速进入体内,产生多项健康益处。
多项实验显示后生元的免疫激活能力更快更好,同时稳定性强,耐高温、耐胃酸、耐胆碱。可以避免活菌生物利用度低、效果不稳定、易传递耐药基因等问题。
后生元的健康益处
后生元不会产生副作用,可以同时提供益生菌和益生元的健康益处,有益的后生元化合物可以支持益生菌和肠道微生物群的生长、活性和功能,起到促进作用。
后生元的益生作用有哪些?
(1) 调节肠道菌群
(2) 增强免疫力
(3) 抗氧化。
(4) 保护肝脏
(5) 辅助降血脂。
(6) 减肥
(7) 辅助降血压、辅助改善记忆、保护胃肠道。
后生元具有菌株特异性
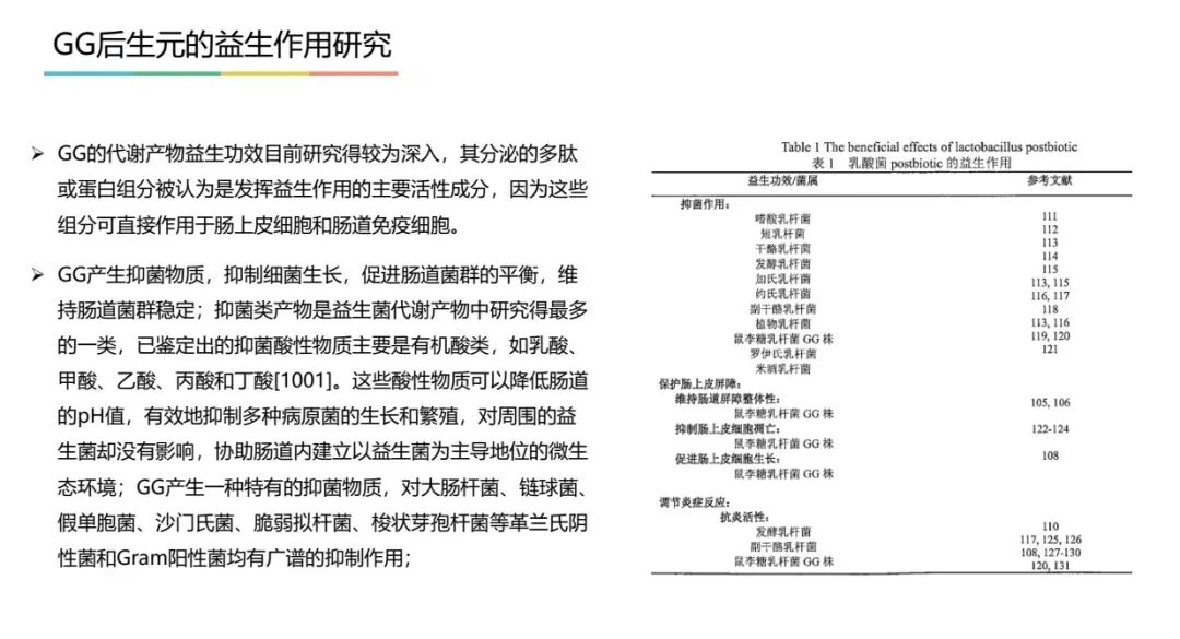
由于不同菌株培养后的菌体及代谢产物差异性较大,且同一菌株以不同灭活方式生产的后生元产品其健康作用存在差异性,因此,后生元的健康作用具有菌株特异性。比如鼠李糖乳酪杆菌GG株(也称GG菌)做发酵菌的发酵乳中所含的后生元,在降低肠道pH值,抑制多种病原菌的生长和繁殖、改善脂肪堆积、降低酒精的肝损伤以及提高免疫力等均有作用。
作为灭活微生物、菌体成分等多组分组成的混合物,后生元需要明确所用菌株对健康作用的特征性,其发挥效力的关键取决于优质的菌株、培育过程以及热封存条件。
如何增加后生元的来源?
除去额外补充含有后生元的益生菌产品,我们也可以多吃益生元食物,包括:苹果、芦笋、香蕉、可可、大蒜、坚果、燕麦、洋葱、豆类(如扁豆、豌豆、鹰嘴豆)、海藻,等等。
肠道微生物群鲜活而复杂,它功能繁多,以至于许多科学家认为它是一个独立的器官,是动态和不断变化的,而且也很容易受损。所以,照顾好我们的肠道永远有必要,关注益生元、益生菌和后生元,平衡肠道微生态,就是在为整体健康奠定基础。
参考文献
1.Salminen, S., et al. The International Scientific Association of Probiotics and Prebiotics (ISAPP) consensus statement on the definition and scope of postbiotics
2.Wegh, C., et al. Postbiotics and Their Potential Applications in Early Life Nutrition and Beyond
3.Postbiotics – The Latest Breakthrough in Gut Health. JULY 10, 2023 | GRAVITATIONAL WAVES DETECTED USING “COSMIC CLOCKS” AND UNSEEN SPATIAL DISTORTIONS
4.Prebiotics Vs Probiotics Vs Postbiotics: What Are The Differences? By Gundry MD Team | Jul 30, 2021 | Comments
免责声明:以上信息来自网络搜索,仅用于传播科普知识,不构成任何应用建议,如文章内容涉及版权或其他问题,请及时与我们联系,我们将在第一时间处理。
胃早安健康科技(山东)有限公司是一家集生物大健康食品研发、生产、销售及服务为一体的现代化高科技企业。以健康食养为出发点和落脚点,以生物科技赋能产品创新,遵循现代营养学理论,弘扬中华优秀养生文化,汲取药食同源文化精髓,将传统美食工艺与现代科技完美融合,将“基础全营养、生物活性营养素、药食同源营养素”三者有机结合,引进细胞级破碎技术,打造健康科技工厂,不断推陈出新研制出满足国民膳食多元化需求的功能化新概念健康食品。目前针对益生菌和后生元微生态制剂行业现状,顺应国家战略需求和产业发展需求,从产品机理、功能实验、产品组方、工艺设计等方面,实现了全产业链研发微生态制剂在食品领域的应用。胃早安健康科技将以持续不断的创新成果支持我国食品产业的健康发展。









