加强高校教师党支部书记“双带头人”队伍建设,是新时代高校基层党建的一项战略工程。为加强高校教师党支部书记队伍建设,2024年7月,教育部启动实施“双带头人”教师党支部书记“强国行”专项行动;江苏大学环境与安全工程学院党委环境工程系教工党支部充分发挥“双带头人”教师党支部的战斗堡垒作用和党员先锋模范作用,在教学、科研岗位上团结协作、共同促进,不断探索新的教学方法,努力上好每一课;结合自身优势,瞄准科技前沿,积极开展突出关键共性技术、前沿引领技术、现代工程技术研究,培养青年科技人才。
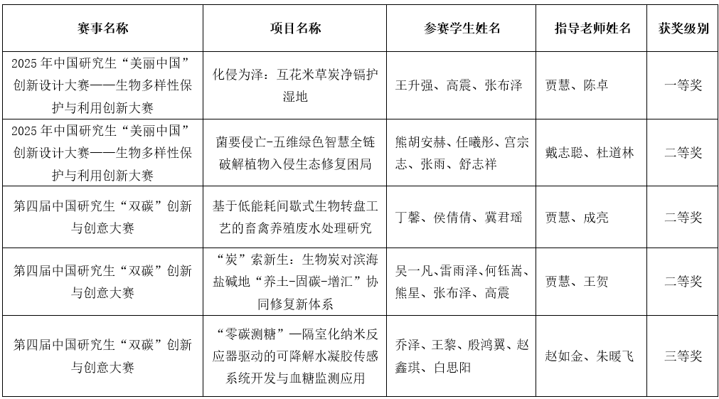
2025年环境工程系教工党支部教师积极指导研究生参加2025年中国研究生“美丽中国”创新设计大赛和第四届中国研究生“双碳”创新与创意大赛,经现场答辩、专家评审共获得一等奖1项、二等奖3项、三等奖1项的好成绩,贾慧老师荣获“优秀指导教师”称号。此次获奖展现了参赛学子扎实的专业素养,充分彰显了环境工程系教工党支部在研究生人才培养、学科建设及科技创新实践等方面的扎实成效。


获奖名单

“中国研究生创新实践系列大赛”由教育部学位管理与研究生教育司指导,中国学位与研究生教育学会和中国科协青少年科技中心共同主办,是目前我国唯一被政府认可和指导的专门面向研究生群体的全国性赛事。中国研究生创新实践系列大赛创办于2013年,经过十余年的发展,形成了“以国家战略需求为导向,以行业企业参与为支撑”的运行模式和特点,不仅成为了研究生培养创新精神和创新意识的重要平台,也成为了研究生培养单位提高研究生培养质量、营造研究生创新氛围、推动研究生创新创业教育改革的有力抓手。











